Описание, стандартизация и регламентация бизнес-процессов предприятия в SILA Union

Описание, стандартизация и регламентация бизнес-процессов являются ключевыми аспектами успешного управления предприятием. Эти понятия представляют собой основу для эффективного функционирования любого бизнеса, поскольку позволяют организации оптимизировать свои процессы, повысить эффективность и улучшить качество продукции или услуг.

В этой статье мы рассмотрим все эти понятия, выясним разницу и расскажем, почему важно использовать специальное программное обеспечение SILA Union для описания, стандартизации и разработки регламентов процессов.

 

Разбираемся в понятиях

Описание бизнес-процессов

Описание бизнес-процессов — это первый шаг к их улучшению и оптимизации. Этот процесс включает в себя детальное описание всех этапов выполнения конкретной задачи или процесса внутри организации. Описание бизнес-процессов позволяет четко определить цели и задачи каждого этапа, а также выявить возможные проблемы и узкие места в процессе выполнения задачи.

Описание бизнес-процессов включает в себя следующие ключевые элементы:

1. Идентификация процесса: определение цели процесса и его места в общей структуре организации.

2. Определение этапов: разбиение процесса на отдельные этапы и определение последовательности их выполнения.

3. Описание действий: подробное описание действий, которые выполняются на каждом этапе процесса.

4. Участники и роли: определение участников процесса и их ролей, а также взаимодействие между ними.

5. Инструменты и ресурсы: определение необходимых инструментов, технологий и ресурсов для выполнения процесса.

6. Контроль и оценка: установление критериев контроля выполнения процесса и методов оценки его эффективности.

На выходе описания бизнес-процесса должен быть сформирован документ, в котором изложена пошаговая инструкция о том, как именно выполнить процесс. Также описание процесса может быть представлено в форме моделей и блок-схем – подробнее о разработке моделей бизнес-процессов мы писали в этой статье.   

В любом случае, корректное описание процесса станет основной для всей дальнейшей работы с бизнес-процессами, поэтому очень важно использовать для этих целей специальное программное обеспечение для бизнес-моделирования. Например, система SILA Union позволит создавать наглядные диаграммы и схемы процессов, что упрощает понимание и визуализацию последовательности действий, ролей участников, потоков информации и ресурсов. Все сотрудники смогут работать в единой цифровой среде, комментировать модели и отслеживать изменения. На базе описанных бизнес-процессов, пользователи SILA Union смогут осуществлять дальнейшую автоматизацию, оптимизацию, стандартизацию и управлять изменениями.

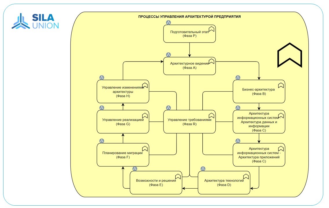
Рис.1 Пример комплексного описания бизнес-процесса и связей бизнес-функций с другими архитектурными доменами Рис.2 Стандартные бизнес-процессы управления архитектурой предприятия

Стандартизация бизнес-процессов

Стандартизация бизнес-процессов – это процесс разработки и утверждения общих стандартов и правил выполнения бизнес-процессов в организации. Целью стандартизации является обеспечение единообразия и качества выполнения процессов, повышение эффективности работы, снижение рисков и ошибок, а также улучшение контроля и управления бизнес-процессами. Кроме того, стандартизация упрощает процесс обучения новых сотрудников и повышает эффективность работы.

Стандартизация процессов — это своего рода создание в компании определенной культуры работы с бизнес-процессами, способствующей исполнению процессов на системной основе в рамках установленных правил. Стандартизация – это необходимая база для внутреннего развития компании.

Для успешной стандартизации бизнес-процессов необходимо провести анализ текущих процессов, определить ключевые этапы и роли участников, разработать стандарты и процедуры выполнения задач, обеспечить обучение сотрудников и контроль за соблюдением стандартов. Важно также постоянно обновлять и совершенствовать стандарты в соответствии с изменениями внешней среды и внутренних потребностей организации.

Система моделирования бизнес-процессов SILA Union способствует развитию стандартизации в организации, поскольку позволяет формировать всю регламентную базу компании в едином месте – на основе всех данных по бизнес-процессам, хранимых в системе, SILA Union автоматически формирует нормативную документацию (регламенты, паспорта, реестры бизнес-процесса и пр.). При этом, все сотрудники будут иметь доступ к информации о процессах.

Рис.3 Стандартные регламентированные бизнес-процессы

Регламентация бизнес-процессов

Регламентация бизнес-процессов — это установление четких правил, процедур и инструкций по выполнению определенных бизнес-процессов в организации. Регламентация позволяет установить строгие рамки для выполнения процессов и предотвратить возможные ошибки или недочеты. Разработка регламентов способствует повышению эффективности и качества выполнения задач.

Регламент бизнес-процесса – это документ, который содержит описание конкретного бизнес-процесса, его цели, этапы выполнения, ответственных лиц, роли сотрудников, используемые ресурсы, временные рамки, критерии качества и другие важные аспекты. Регламент подробно описывает каждый шаг процесса и устанавливает стандарты выполнения задач для обеспечения единства действий и достижения поставленных целей.

Важные элементы регламента бизнес-процесса:

1. Цель процесса: Четко определенная цель или результат, который должен быть достигнут после выполнения процесса.

2. Этапы выполнения: Последовательность шагов или этапов, которые необходимо пройти для успешного завершения процесса.

3. Ответственные лица: Указание на должности или конкретных сотрудников, ответственных за выполнение определенных задач на каждом этапе процесса.

4. Роли сотрудников: Описание функций и обязанностей каждого участника процесса, определение их вклада и ответственности.

5. Используемые ресурсы: Указание на необходимые материальные и информационные ресурсы, которые требуются для выполнения процесса.

6. Временные рамки: Определение времени, необходимого для выполнения каждого этапа процесса и всего процесса в целом.

7. Критерии качества: Установление стандартов и критериев оценки качества выполнения задач и достижения целей процесса.

Регламентация бизнес-процессов и разработка регламентов позволяют повысить эффективность работы организации, обеспечить ее стабильность и надежность, снизить риски ошибок и проблем при выполнении задач, а также улучшить контроль и управление бизнес-процессами.

В системе SILA Union после описания и моделирования основных процессов компании, орг. структуры и других сущностей, появляется возможность сгенерировать регламент процесса. Пользователи могут создавать новые и изменять существующие выходные формы и в одно действие выгружать полный комплект актуальной нормативной документации.

Рис.4 Фрагмент электронного регламента бизнес-процесса

Важно отметить, что все эти процессы - описание, стандартизация и регламентация бизнес-процессов - взаимосвязаны и взаимодополняют друг друга. Описание бизнес-процессов необходимо для проведения стандартизации и регламентации, так как только имея четкое представление о процессах, можно установить стандарты и правила их выполнения.

В чем же различия?

Описание бизнес-процесса, стандартизация бизнес-процесса и регламентация бизнес-процесса – это три различных аспекта управления процессами, которые имеют свои особенности и цели. Давайте рассмотрим их разницу:

1. Описание бизнес-процесса:

Цель: описание бизнес-процесса направлено на детальное изучение, анализ и документирование шагов, этапов, участников и ролей в рамках конкретного процесса.

Содержание: описание бизнес-процесса включает в себя информацию о целях процесса, последовательности действий, взаимосвязях между этапами, ролях участников, используемых ресурсах и результате процесса.

Форма: описание бизнес-процесса обычно представляется в виде диаграмм процессов (например, BPMN), текстовых описаний, таблиц, инструкций и других форматов.

2. Стандартизация бизнес-процесса:

Цель: стандартизация бизнес-процесса направлена на установление общих стандартов, правил и подходов к выполнению различных процессов в организации с целью повышения эффективности, качества и согласованности деятельности.

Содержание: стандартизация бизнес-процесса включает в себя разработку общих нормативов, методик, шаблонов, инструментов и подходов к организации и управлению бизнес-процессами.

Форма: стандартизация бизнес-процесса может быть представлена в виде нормативных документов, методических рекомендаций, обучающих материалов, шаблонов процессов и других форматов.

3. Регламентация бизнес-процесса:

Цель: регламентация бизнес-процесса направлена на установление четких правил, процедур и инструкций выполнения конкретного процесса с целью обеспечения его эффективности, качества и соответствия требованиям.

Содержание: регламентация бизнес-процесса включает в себя конкретные инструкции, шаги, правила, стандарты, положения о контроле и мониторинге выполнения процесса.

Форма: регламентация бизнес-процесса обычно представляется в виде стандартов выполнения, рабочих инструкций, процедурных документов, чек-листов и других документов.

 

Таким образом, описание бизнес-процесса фокусируется на детальном изучении и документировании процесса, чтобы понять структуру и логику процесса. Регламентация бизнес-процесса сконцентрирована на установлении правил выполнения конкретного процесса, в то время как стандартизация бизнес-процесса охватывает разработку общих стандартов и подходов к управлению процессами в целом. Все три аспекта важны для эффективного управления бизнес-процессами и обеспечения их успешной реализации в организации.

Рис.4 Пример модели для детального изучения архитектурного процесса и его комплексной регламентации

Заключение

Стандартизация и регламентация процессов на базе их описания образуют основу для устойчивого и успешного развития бизнеса. Правильные модели, стандарты и регламенты бизнес-процессов позволяют организации эффективно управлять своими ресурсами, улучшать качество продукции или услуг и обеспечить высокую конкурентоспособность на рынке.

Таким образом, описание, стандартизация и регламентация бизнес-процессов играют важную роль в эффективном управлении организацией и обеспечивают ее успешное развитие в современных условиях рыночной конкуренции. Главное, правильно разработать документы, которые действительно будут работать и помогать выстраивать процессное управление в компании. Как мы уже поясняли выше, использование специального программного обеспечения для бизнес-моделирования SILA Union позволит визуализировать процессы, документировать их и создавать регламенты. Чтобы получить подробную консультацию по данным вопросам, пишите нам на почту sales@silaunion.ru.

09.04.2024